你方唱罷我登場 心腦血管用藥報刊廣告競爭升級
媒體宣傳恰逢其時
據了解,目前我國僅成人高血壓一項的患病率就高達18.8%,據此估計全國有近1.6億人患高血壓,但中國醫師協會的調查數據顯示,當前我國高血壓疾病的知曉率、治療率和控制率均遠低于全世界大多數國家,分別為30.2%、24.7%和6.1%。近日,為加強我國居民對高血壓等心腦血管疾病的認識,中國醫師協會等部門組織了大量專家、醫師進行一系列的有關控制高血壓、預防卒中的健康教育活動,并通過媒體來加強公眾的心腦血管疾病預防意識。
慧聰行業研究院“公關信息監測系統”顯示,近期內,我國已有70余種報刊媒體和200多家網絡媒體對心腦血管疾病的健康教育進行了廣泛報道,而且未來仍然會持續一段時間。隨著越來越多的公眾開始了解心腦血管疾病,其用藥市場也必然會紅火起來,這無疑成為心腦血管用藥生產企業進行廣告宣傳,擴大影響的良好契機。
目前,在國內的報刊廣告市場上,已有200多家心腦血管用藥的生產企業在尋找宣傳機會,其中不乏輝瑞、默沙東、勃林格殷格翰、拜耳、賽諾菲·安萬特、阿斯利康等巨型跨國藥企,也有哈藥集團、北京同仁堂、廣藥集團、武漢健民、桂林三金等國內藥界巨頭。慧聰行業研究院2005年藥品廣告監測結果表明,截止到5月,我國今年的心腦血管用藥報刊廣告花費總額已達1.47億元,其中一些中小型藥企的廣告攻勢異常猛烈。在廣告投放走勢上(見圖1),除2月受春節假期影響廣告投放走低外,其余4個月都維持在較高的水平。可以預見的是,未來將有更多的藥企對心腦血管用藥市場“虎視眈眈”,新一輪的競爭將會出現重磅級較量,心腦血管用藥的報刊廣告市場會呈現新的繁榮局面。
山東仍居重點區域之首
與2004年同期相比,今年1月~5月的心腦血管用藥報刊廣告量投放最多的省市幾乎沒有變化。幾個上年的重點省份(如山東、廣東、天津、遼寧等)依然保持著較高的市場份額。雖然今年山東省的心腦血管報刊廣告量與去年同期相比有大幅下跌,但是這并不影響山東省持續占據心腦血管用藥報刊廣告市場的龍頭位置。而其他一些重要區域的廣告量則分別實現了不同程度的上升,其中尤以北京上升勢頭最為搶眼。心腦血管用藥報刊廣告重點投放區域所保持的連貫性和均衡性情形,說明了目前重點市場雖然競爭激烈卻尚未飽和,而廣告熱點區域暫時也未出現向外省份轉移的趨勢。
與重點區域保持穩定形成鮮明對照的是,湖南、浙江、安徽、江西、上海等省市的心腦血管用藥報刊廣告市場一直未見起色,每月幾萬或十幾萬的廣告花費不過是企業在進行蜻蜓點水式的嘗試。心腦血管用藥報刊廣告重點區域和非重點區域所表現出來的“冰火兩重天”情形,歸根結底不外乎兩個原因:第一,心腦血管用藥生產企業比較偏重本地市場;第二,藥企尚無熱情去培育不成熟的市場。
表1:2005年1月~5月各省市區心腦血管用藥報刊廣告費用排序

注:*“全國”不包含港、澳、臺地區,指全國性報刊。
投放品種更迭頻繁
慧聰行業研究院的藥品品牌監測系統數據顯示:心腦血管用藥報刊廣告市場投放品種更迭頻繁,而且新進入者往往都會在短時內形成報刊廣告高峰。據統計,今年共有249種心腦血管用藥在報刊上亮相,這與去年同期相比,投入品種的數量在大幅減少。由此不難看出,此類藥品的報刊廣告周期都比較短,大抵為1年~2年。
截止到今年5月,在報刊廣告市場投放的249種心腦血管用藥中,今年推出的新品種共41種,而這些新品種的報刊廣告投放量現已初顯規模。如七味活心寧片、六合通邁山玫膠囊、百日中風再造丸等在短時內就已擁有了較高的報刊廣告市場占有率(見表2)。
表2:2005年1月~5月心腦血管用藥報刊廣告前二十位藥品

廣告效益標題重于正文
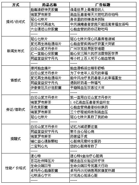
著名的廣告大師大衛·奧格威曾談過,一般而言,讀者讀廣告標題的次數是讀廣告正文的5倍。如此說來,要是一則廣告標題沒有引起讀者的足夠注意,即可能有90%的廣告費被浪費掉了。那么,目前心腦血管用藥的廣告標題是如何表現的呢?我們可以通過表3來比較這些藥品常用的標題制作手法孰優孰劣。
表3:心腦血管用藥常用報刊廣告標題

說明:
數據來源于慧聰醫藥研究所,文章由慧聰醫藥研究所撰寫。
如無特別說明,藥品在報刊上投放廣告所支出的費用單位均為萬元。
最終費用根據報刊單位公開的刊例報價為準推算得出,不考慮折扣和競價等因素。
圖1:2005年1月~5月心腦血管用藥報刊廣告投放走勢

(責任編輯:)
右鍵點擊另存二維碼!