地方兩會食藥掃描丨一覽成績單和規劃圖中的食藥亮點
事件概述
進入1月,地方陸續開始進入“兩會時間”。隨著1月9日西藏自治區政協十一屆二次會議開幕,2019年省級兩會正式拉開序幕。
各地紛紛亮出2018年度成績單,曬出了地方經濟、保障和改善民生、優化營商環境等方面的優異成績。同時,2019年將如何規劃、如何發展也給出了他們的答案。2019年是中華人民共和國成立70周年,是全面建成小康社會的關鍵之年。各地主要在防范和化解重大風險、改善生態環境、改革創新、鄉村全面振興、保障和改善民生、發展各項社會事業、政府自身建設等方面持續發力,不斷提高人民群眾獲得感、幸福感、安全感。
截至1月31日,全國已有30個省(自治區、直轄市)召開了兩會。在各地政府工作報告中,保障食品、藥品安全是一個共同的關注點。據不完全統計,有20個省(自治區、直轄市)將食品、藥品安全列入政府工作報告中,多地代表、委員在議案提案中提出保障食品、藥品安全的具體措施,多聚焦在食品添加劑、保健食品、疫苗安全等方面。
地方兩會“食藥”成績單
在各地曬出的2018年成績單中,作為民生領域重點之一的食品藥品安全頗受重視。
1月10日,西藏自治區主席齊扎拉在2018年重點工作成就中指出,持續推進食品藥品監管,重點加強疫苗、食用農產品安全監管,確保群眾用得安心、吃得放心。
1月14日,天津市市長張國清在政府工作報告中提到,2018年工作中著力保障和改善民生,食品藥品安全監管明顯加強。
1月14日,黑龍江省省長王文濤向大會作政府工作報告,在2018年重點工作中提到,人民生活不斷得到改善,17種抗癌藥品納入醫保目錄,平均降價幅度達56.7%。
1月14日,新疆維吾爾自治區主席雪克來提·扎克爾在政府工作報告中指出,2018年聚焦總目標,著力保障和改善民生。加大安全惠民力度,依法加強市場監督管理,有效防控食品藥品安全風險。
1月26日,廣西壯族自治區主席陳武在大會上作政府工作報告指出,2018年強化安全生產、食品藥品監管、社會矛盾糾紛排查化解和信訪等工作,構建“六位一體”新型社會治安防控體系。
1月27日,上海市市長應勇向大會報告工作指出,2018年加快創建國家食品安全示范城市,餐廚廢棄油脂的閉環管理體系基本建立。
地方兩會“食藥”規劃圖
2019年,改善食品藥品安全的發力點在哪里,該如何開展工作,各地的2019年工作安排將其作為重要組成部分。
1月14日,北京市市長陳吉寧在2019年主要重點工作中提到,持續推進健康北京建設,強化食品藥品全過程監管,確保16個區全部達到國家食品安全示范城市創建標準。
1月14日,天津市市長張國清在2019年工作目標和主要任務中強調,要有力有效防范和化解重大風險,強化食品藥品安全監管,積極創建國家食品安全示范城市。持續開展打擊清理整頓“保健品”亂象專項行動,堅決治亂出清。
1月14日,湖北省省長王曉東提出,2019年要強化食品藥品全過程、全流程、全鏈條監管,加強疫苗生產、流通和預防接種管理。
1月14日,河北省省長許勤指出,2019年要著力實施20項民心工程,其中包括食品藥品安全提升工程。開展藥品、“保健品”非法營銷專項整治,食品及食用農產品集中交易市場整治提升率達70%以上,創建省級校園食品安全標準食堂100家。
1月14日,福建省省長唐登杰提出,2019年圍繞“七個著力”繼續一起拼搏、一起奮斗,其中第7項“著力民生改善,共享高質量發展新成果”中提到,要加強食品藥品和產品質量安全監管,推進“一品一碼”追溯體系建設。
1月16日,河南省省長陳潤兒指出,2019年要推動社會治理創新,推進食品安全省建設,食品藥品安全監管繼續加強。加強疫苗等藥品安全監管,讓群眾吃得更放心、用藥更安全。
1月24日,湖南省省長許達哲提出,2019年要打好防范化解重大風險攻堅戰,提高社會治理能力和水平。實施食品藥品安全戰略,健全質量安全監管、追溯、召回體系,強化源頭嚴防、過程嚴管、風險嚴控,把住食品藥品安全的每一道防線。
1月26日,廣西壯族自治區主席陳武提出,2019年要傳承發展中醫藥、壯瑤醫藥,推進國家中醫藥傳承創新項目和中醫臨床研究基地建設。
1月27日,上海市市長應勇指出,2019年要堅決守住城市安全底線,完善食品安全治理體系,實施餐飲業質量安全提升工程。深刻轉變政府職能,加大“證照分離”改革和復制推廣力度,深化工程建設項目審批改革,推進藥品醫療器械審評審批制度改革,進一步簡化企業注銷程序,在減少審批事項、環節和時間上取得新進展。
1月28日,廣東省省長馬興瑞指出,2019年,要全力辦好10件民生實事,第9項是加強食品藥品安全監督檢測。
1月27日,貴州省省長諶貽琴提出,2019年要加快健康貴州建設。嚴格食品藥品全鏈條監管,堅決消除監管盲區盲點。
1月27日,陜西省省長劉國中指出,2019年要深入推進健康陜西建設,發展“互聯網+醫療健康”,持續推動中醫藥振興發展,加快疫苗溫度監測和可追溯體系建設。
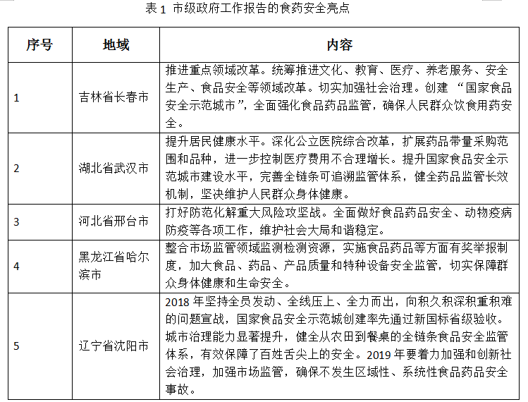
另外,市級兩會政府工作報告中的食藥安全工作亮點,如表1所示。

代表委員眼中的食藥安全
(一)食品安全
1.加強外賣平臺監管
北京市政協委員黃軼提出,外賣行業需要規范化管理。首先,通過立法規定外賣食物經營機構必須符合食品安全規定,將外賣加工企業納入食品衛生管理體系,將外賣食物經營機構的審核權收回市場管理部門,不能交由外賣平臺進行審核,杜絕無證經營。推廣或限定外賣使用可回收包裝。
成都市政協委員、成都大學信息網絡中心主任杜小丹帶來《關于加強外賣平臺監管的建議》,將目光聚焦到外賣平臺的監管上。她建議重點抓源頭治理,嚴把市場準入關,嚴格執行實名登記、證照核查及制作現場核查等程序和要求,強化執法監督,進一步明確責任單位和牽頭部門,切實加強對網上快餐的監督管理。
安徽省政協委員程秋月提出,強化網絡訂餐監管,保障“舌尖上的安全”。她建議,相關部門應督促平臺落實監管責任,加大食品監管執法力度,建立聯動協作監管機制、完善網絡餐飲監管相關規定,確保“舌尖上的安全”。
2.提升餐飲服務質量
北京市政協委員趙莉表示,連鎖餐飲企業便利餐廳及移動餐車可以開進公園、地鐵站、體育場館等公共場所,補充“社區服務圈”,為市民提供便捷服務。她還表示,連鎖企業經營移動餐車與傳統街頭餐車相比,大大提升了經營環境的安全及衛生系數,為安全經營提供了保障。
陜西省政協委員、陜西鴻金鵬飲食文化有限公司董事長兼總裁王新發提出做良心飯,干良心事。在全國各地廣泛調研后,他發現影響食品安全的主要因素是食材生產、加工等環節。他提出“要加強食品安全教育,通過普及食品安全知識,提高群眾對不安全食品、食材的辨別能力,切實增強廣大居民的防范意識,讓群眾拒絕采購不安全的食品和食材”等6點建議。
3.嚴格管控食品添加劑、獸用抗生素等行為
河南省政協委員鄭高飛表示,要精準監管和嚴厲處罰食品添加劑濫用行為。在實際中超范圍、超劑量使用食品添加劑行為已成為影響現階段食品安全最主要的因素之一,為有效避免食品添加劑的濫用行為,鄭高飛建議應綜合治理,多管齊下。嚴格全面貫徹《食品安全法》,采用多種形式嚴厲處罰濫用食品添加劑的行為,提高違法違規的經濟成本。
黑龍江省政協委員李紹戊提出,嚴格管控水產養殖抗生素使用。為促進黑龍江省水產養殖業健康可持續發展、保障食品安全、保護生態環境,亟待采取有效措施嚴格管控水產養殖抗生素的使用。
4.完善食品安全風險交流機制
山東省政協委員、山東省食品藥品檢驗研究院副院長胡梅表示,建議建省級食品安全風險交流平臺,助力“食安山東”。建議建立多政府部門與食品生產經營者、檢驗機構、認證機構、行業協會、消費者協會以及新聞媒體等廣泛參與的風險交流機制。胡梅認為,只有緊密圍繞預防為主、風險管理、全程控制、社會共治的基本原則,結合山東實際情況,統籌各利益相關者的責任與義務,按照宣傳、教育、衛生、信息化等多部門在各自領域的職責進行細化分工,利用大專院校、社區衛生網絡、社會媒體等多種平臺各自的專業優勢進行聯動,做好風險交流相關的風險認知研究、衛生常識普及、食品安全法規宣傳等基礎性工作,為全社會食品安全風險認知整體水平的提升積極創造條件。
5.強化保健食品監管
北京市政協委員張毅帶來一份提案,建議要強化“保健品”監管,保障老年人權益。她表示,一些“保健品”廠商夸大功效、模糊概念,嚴重損害了老年人的權益。相關部門應加強立法,引導“保健品”廠商誠信經營、守法經營。針對部分“保健品”涉嫌欺詐和虛假宣傳,除了進一步加強監管,還要建立相應的投訴舉報機制,鼓勵公眾對“保健品”虛假宣傳的舉報,提高消費者尤其是老年人的識假辨假能力。
北京市政協委員、名謙律師事務所主任馬元穎表示,對“保健品”宣傳涉嫌虛假廣告的追查不應點到為止。應當對生產商和經銷商是否存在違法、違規行為一并追查。
北京市政協委員、市工商聯副主席李志起表示,可以從權健開始,作為一個典型案例,企業造假或者過分夸大宣傳就要罰到傾家蕩產,起到震懾作用。
四川省政協委員、省人大常委會信訪辦公室辦信處副處長王小莉提交提案《關于加強老年保健食品市場監管的建議》,呼吁從立法、宣傳、監管、執法等方面,加強老年保健食品市場的監管力度,讓老年人安度晚年。
山西省政協委員、太原市醫療保險管理中心總會計師劉艷菊表示要專項整治“保健品”欺詐銷售。要加強對老年“保健品”銷售監管,加大執法力度,切實維護老年消費者的合法權益。她建議,加強各部門協調,聯合開展專項整治行動,組成專門稽查隊伍,經常性對“保健品”市場進行巡查,嚴格市場準入。嚴厲懲處虛假宣傳,維權與查處并舉。加強正面宣傳,開展有針對性主題活動,爭取社會共治,增加老年人獲取健康信息的有效渠道,引導老年人正確認識、消費“保健品”。
四川省政協委員、農工黨中央聯絡委員會副主任呂琳提議,要從整頓“保健品”市場亂象,完善風險預警監測制度;規范“保健品”審批流程,強化多部門聯動監管;建立公益訴訟協作機制,加強法制管理多方面加強“保健品”市場治理。
(二)藥品安全
1.加大對過期藥品的管理力度
江蘇省委書記、省人大常委會主任婁勤儉針對金湖“過期疫苗事件”強調要依法依規依紀嚴肅追究責任。執行必須嚴格、紅線必須守住,對于食品藥品,凡是國家法律規定禁止添加的物質,只要發現,露頭就打;凡是明知過期沒有嚴格收回,還在繼續銷售使用的,要依法嚴懲;對于失職失責行為,必須依法依規依紀嚴肅追究責任。教訓必須汲取、監管必須到位,要從監管制度和監管技術兩方面入手,完善疫苗生產、運輸、使用和回收各個環節的相關機制,確保全流程監督、全過程跟蹤、全鏈條追溯,對即將過期的藥品要及時預警、及時處理。
北京市政協委員歐陽繼華聚焦過期藥品的管理。針對目前存在的廢棄藥品被隨意丟棄的問題,他建議通過制定相應法律來規范過期藥品的管理。立法機關應積極開展立法工作,明確處罰手段和法律責任,明確回收流程,處置方法,為執法工作提供前提。在執法方面,他建議有關部門加大對非法收購、銷售過期藥品的打擊力度。
2.規范處方藥管理
北京市政協委員薛向東提議,鼓勵社會力量創新發展健康產業,發展和規范網購處方藥等服務。薛向東指出,近年來,北京各級醫療機構基本建立了以電子病歷為核心的數字化醫院信息系統,基層醫療機構信息化基本實現全覆蓋,這些舉措極大地方便了居民就醫。但也存在著亟待解決的問題,比如健康信息互聯共享的廣度和深度還不夠,市民就醫還不夠通暢智能等。為此,薛向東建議,加快健康大數據的深入融合應用。薛向東還建議,積極鼓勵社會力量創新發展健康產業,發展和規范居家健康信息服務、網上處方購藥和醫藥物流第三方配送等服務。
3.提高短缺藥配送能力
陜西省政協委員、陜西光大藥業集團股份有限公司董事長兼總裁曹文勇提議加強短缺藥品配送能力。應充分發揮短缺藥品儲備基地的供應保障作用,讓醫療機構擁有更多的選擇權,選取最符合醫療機構實際的配送企業。
4.提升中藥材質量
河北省政協委員、林益堂藥業有限公司董事長林飛武認為,建設中醫藥強省,要從源頭抓起,通過產學研種收銷“六位一體”,提升中藥材質量。產業發展,質量先行。他建議,以企業為主體,市場為導向,科研院所參與,共同聯合實施產學研種收銷“六位一體”的聯合項目創新平臺,把河北省打造成全國中藥材種子種苗最全最優的核心制高點。同時,從中藥材種子種苗開始,再到田間日常管理、收獲等環節,出臺科學種植規范,強化科技支撐,提升中藥材質量。另外,他建議成立中藥產業發展聯盟,聯合用藥主體、制藥企業、中藥材生產企業(基地),打通中藥產業上下游各個環節,形成種產銷相互依存的聯合體發展模式。
江西省政協常委林凱提出,要改革傳統中藥材種植生產規模,建立中藥材種植新標準,打造骨干龍頭企業,加強中醫藥科研創新能力,提升中醫制造業水平,實施“健康江西”新戰略,打造中醫藥健康服務業新業態。
5.發展民族藥
云南省政協委員焦家良提議傳承彝醫藥提升影響力。他建議制定“云南少數民族傳統醫藥保護條例”,促進資源優勢向產業優勢轉化;設立彝醫藥發展專項基金,進行彝醫藥文化的傳承、保護與發展;主動融入大健康產業,多層次、全方位對彝醫藥理論、新藥研發、藥材種植等開展研究;構建與豐富彝醫藥的文化內涵,形成跨學科、跨領域、跨行業的彝醫藥發展新格局,推進彝醫藥現代化發展,讓彝醫藥早日走向世界。
(三)其他
新疆維吾爾自治區人大代表、自治區市場監督管理局黨組書記許小寧建議,要用高效有力的市場監管,服務新疆工作總目標。要切實站在人民群眾的立場上去感受和維護市場安全,著力解決人民群眾反映強烈的突出問題,堅決維護食品、藥品、特種設備和產品質量安全,堅決守住不發生系統性、區域性安全風險的底線,讓人民群眾買得放心、用得放心、吃得放心。(來源/中國健康傳媒集團輿情中心 朱南南)













