新鮮出爐!藥審中心公示新一批優先審評品種
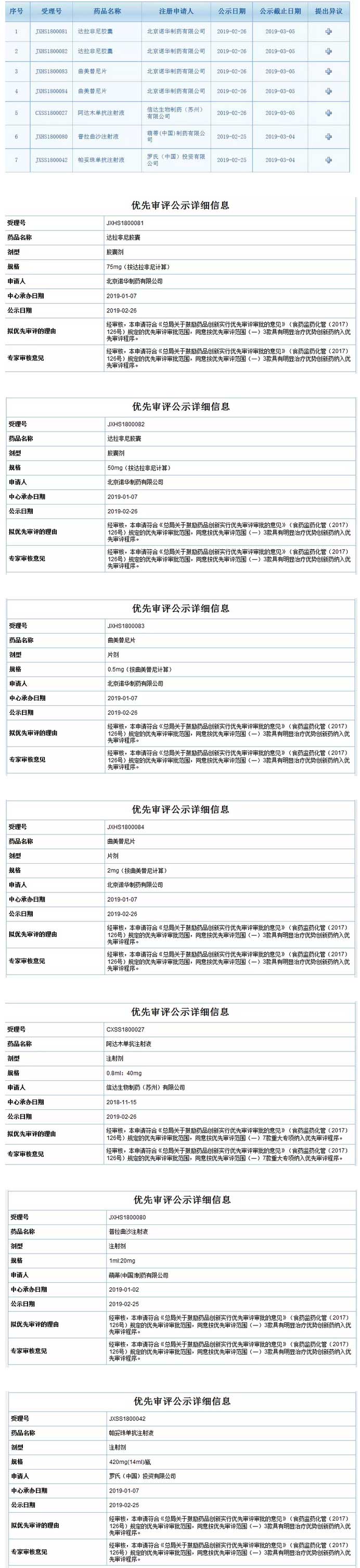
2月25-26日,藥審中心網站公示了新一批擬納入優先審評的品種名單,其中包括4個具有明顯治療優勢的創新藥和1個重大專項品種。
擬優先審評品種公示名單

(責任編輯:)
右鍵點擊另存二維碼!
吉林召開仿制藥一致性評價工作座談會
吉林省共有29家企業的76個批準文號(其中基藥目錄品種50個文號、非基藥目錄品種26個文號)開展仿制藥一致性評價研究,現已有2個品種進入《中國上市藥品目錄集》。 2019-07-22 13:39互聯網新聞信息服務許可證10120170033
網絡出版服務許可證(京)字082號
?京公網安備 11010802023089號 京ICP備17013160號-1
《中國醫藥報》社有限公司 中國食品藥品網版權所有