6個申請擬納入優先審評程序
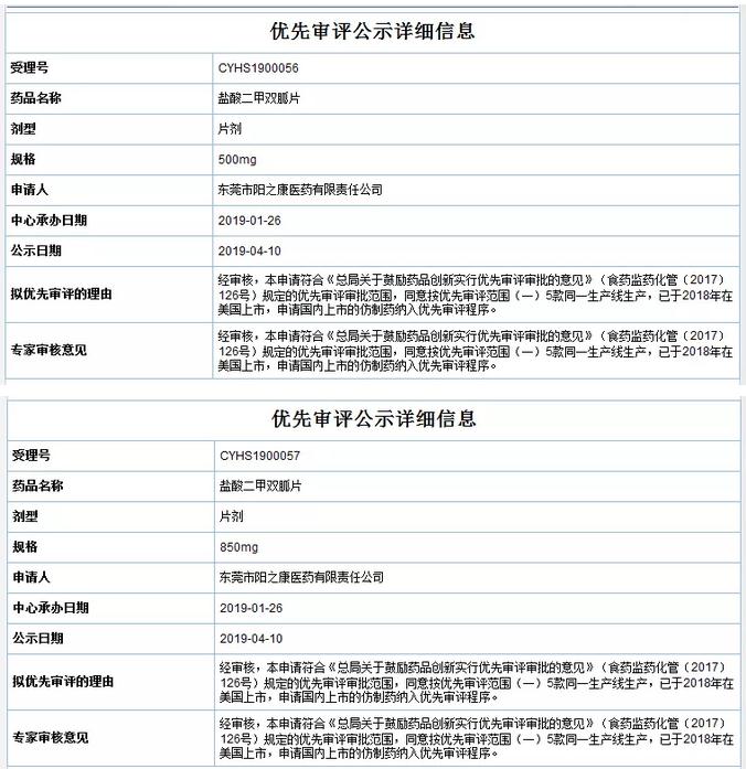
4月10日,藥審中心網站擬優先審評公示欄目新增6個品種。東莞市陽之康醫藥有限責任公司的苯甲酸阿格列汀片(規格為6.25mg、12.5mg、25mg)、杭州中美華東制藥有限公司的阿那曲唑片、東莞市陽之康醫藥有限責任公司的鹽酸二甲雙胍片(規格為500mg、850mg)有望加入優先審評行列。




(責任編輯:)
右鍵點擊另存二維碼!
吉林召開仿制藥一致性評價工作座談會
吉林省共有29家企業的76個批準文號(其中基藥目錄品種50個文號、非基藥目錄品種26個文號)開展仿制藥一致性評價研究,現已有2個品種進入《中國上市藥品目錄集》。 2019-07-22 13:39互聯網新聞信息服務許可證10120170033
網絡出版服務許可證(京)字082號
?京公網安備 11010802023089號 京ICP備17013160號-1
《中國醫藥報》社有限公司 中國食品藥品網版權所有