重磅單品頻出?百億資金涌入? 多肽產業鏈投資價值凸顯
“很難想象一款藥會在市場上賣到斷貨。”近日,一位從業者感嘆道,過去一段時間,諾和諾德和禮來的胰高血糖素樣肽-1(GLP-1)減肥藥已經很難從各類終端買到。這在全球制藥史上,也是極罕見的事。
根據公開數據,諾和諾德重磅GLP-1降糖和減重藥物司美格魯肽2023年共取得212億美元的銷售額,距離Keytruda的藥王寶座僅一步之遙。其中,司美格魯肽注射液Ozempic(2型糖尿病適應證)銷售額138.92億美元,同比上漲60%;司美格魯肽片劑Rybelsus(2型糖尿病適應證)銷售額27.21億美元,同比上漲66%;司美格魯肽注射液Wegovy(肥胖適應證)銷售額45.49億美元,同比上漲407%。可以看出,用于減肥適應證的藥物銷售增長尤為強勁。替爾泊肽是禮來2023年最有看點的產品,替爾泊肽降糖劑型2023年銷售額達51.63億美元,減重劑型于2023年11月獲得美國食品藥品管理局(FDA)批準,1個月便貢獻1.76億美元的業績。作為一類兼具醫療和消費屬性的產品,GLP-1藥物可謂是醫藥商業史上的明珠。

多肽藥物功能多樣
市場規模穩健增長
目前,臨床上主要的藥用多肽有四種。一是激素類多肽及其衍生藥物。由于多肽半衰期短且合成成本較高,早期的多肽藥物研發主要以作用濃度低的人源激素肽為主,包括胰島素、催產素、抗利尿激素、生長抑素等短肽藥物,目前仍在使用。二是源自動植物、微生物等的天然多肽產物。典型的天然活性肽主要包含微生物的次級代謝產物及分離自兩棲動物、昆蟲毒液的活性多肽,如腸細胞激酶(ICK)肽。三是多肽疫苗。相較于傳統的滅活及減毒疫苗,多肽疫苗不僅可以作為感染或非感染性疾病的預防疫苗,還可以用于治療阿爾茨海默病、惡性腫瘤等。四是以多肽偶聯藥物(PDC)為主的多肽藥物遞送系統。截至2023年1月,全球已上市多肽藥物約180種,適應證主要分布在7大疾病治療領域,其中罕見病、腫瘤和糖尿病是拉動多肽藥物市場的三駕馬車。
據弗若斯特沙利文數據,全球多肽藥物市場規模從2016年的568億美元上升至2020年的628億美元,年復合增長率為2.6%;2020年至2030年全球多肽藥物市場規模的年復合增長率預計為8.5%,到2030年將達到1418億美元。我國多肽類藥物市場規模呈現快速增長趨勢,從2016年的63億美元上升至2020年的85億美元,年復合增速達到8%,遠遠超過了全球增速。未來,我國多肽類藥物市場規模將進一步擴大,預計于2025年達到182億美元,2021年至2025年年復合增速為17.04%。隨著多肽結構修飾與化學改造方法迭代,疊加新靶點開發、新適應證拓展以及劑型優化,未來多肽藥物市場空間有望持續擴大。
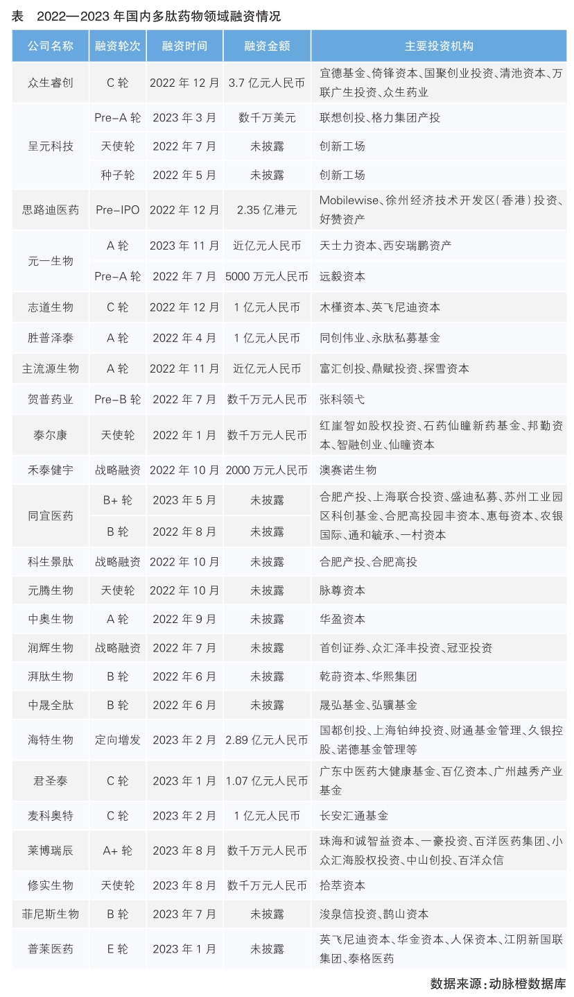
巨大的市場潛力刺激著后來者的涌入。在醫藥創投圈,GLP-1及多肽類藥物相關投資機會瞬間成為熱門標的。據動脈橙數據庫統計,自2022年司美格魯肽的減肥適應證獲批以來,國內一級市場上的多肽藥物投資熱度驟增,百億資金涌入該賽道,推動GLP-1相關管線開發進入白熱化競爭階段的同時,也帶火了整個產業鏈。藥企紛紛嘗試使用藥物偶聯、AI制藥、合成生物學等最熱門的前沿技術,來突破多肽制藥的技術和產能瓶頸,試圖彎道超車。
明星靶點GLP-1表現亮眼
短期內很難被超越
從1922年胰島素首次應用于臨床治療以來,多肽藥物已歷經100年的發展,但一直處于頗小眾的位置。多肽類藥物真正被大眾所關注,是由于GLP-1這個單一明星靶點的亮眼表現。一方面,GLP-1藥物的迭代速度非常快,從利拉魯肽到度拉糖肽,再到司美格魯肽、替爾泊肽,GLP-1藥物很快完成了用藥周期、藥物劑型、適應證領域的升級,成為更廣闊領域的常規藥物。另一方面,GLP-1藥物表現出驚人的商業價值:2023年,諾和諾德旗下3款司美格魯肽銷售額達212億美元,占其全部營收的2/3;同年,禮來剛剛上市的替爾泊肽銷售額超50億美元;今年上半年,替爾泊肽銷售額30億美元,全年銷售額預計可達百億美元。
“如果排除GLP-1藥物的影響,全球多肽藥物的市場增速并不快。”在第八屆未來醫療生態展會·多肽藥物及產業鏈創新發展論壇上,藍馳創投董事總經理戎璟表示,盡管已經從事生物醫藥投資10余年,但開始關注多肽藥物是在近幾年。戎璟指出,現階段國內從事GLP-1藥物研發的企業超過100家,其中數十家企業的研發管線已經推進至臨床試驗階段,但幾乎每一家都在圍繞司美格魯肽做優化產品,有的嘗試提升藥效,有的探索增加增肌功能,或者研發長效制劑。這讓其感到困惑,似乎很難在GLP-1靶點之外,找到多肽藥物的下一個爆點。
通常,以GLP-1靶點為核心,藥企有兩種開發策略。一種是開發多靶點組合,另一種則是基于單靶點研發不同給藥劑型。在具體的化合物研發過程中,這兩種策略往往彼此融合,不同企業之間的管線策略差別不大。質肽生物創始人、董事長張旭家表示,目前的GLP-1藥物管線,無論是單靶點、雙靶點還是三靶點,研發的都是周制劑,體重下降幅度也都介于18%~20%之間。考慮到多肽成藥的難度,短時間內跳出這兩種策略去進行創新,對藥企來說頗具挑戰。此外,還有一些企業嘗試繞過GLP-1,去探索多肽藥物新的靶點和適應證。
但究其本質,多肽是有生物活性的化合物,大多數是毒素和激素。現階段,無論是天然分離還是化學合成,多肽藥物的使用都離不開其本身在人體內發揮的功能。因此,多肽藥物大多以代謝性疾病為適應證,很難有效治療其他類型疾病。比如在腫瘤治療中,多肽藥物更多是發揮輔助作用,并非直接進入細胞膜殺死腫瘤。而無論是早前的單抗、雙抗,還是眼下大熱的抗體偶聯藥物(ADC),都能直接作用于腫瘤組織。
“新的多肽重磅靶點值得期待,但很難預測,眼下首先是做差異化。”修實生物創始人、董事長吳寅嵩指出,未來5至10年,GLP-1靶點很難被超越。多肽藥物要進行創新,要拓展新適應證、開發新靶點,還需要突破一系列技術瓶頸,比如穿膜、合成等。目前,很多企業正在嘗試利用藥物偶聯的思路來優化多肽成藥的可能性,這是重要的方向,但仍在探索中。
多肽生產具有較高壁壘
產能限制銷售放量
GLP-1藥物減肥適應證的獲批,是全球多肽藥物開發的轉折點。然而,在全球藥物市場中,多肽藥物占比只有6%,而小分子藥物占比達到80%,多肽藥物的廣泛應用仍被掣肘。這背后的原因在于,多肽大規模制備面臨研發能力不足、商業化產能限制、放大生產工藝復雜等難題。
首先,多肽藥物早期篩選難度很大。多肽是由多個氨基酸通過酰胺鍵相連形成的化合物,其化合物種類多,篩選工作量大。以14個氨基酸的多肽藥物為例,有10的18次方個化合物組合,如果再加入非天然氨基酸,化合物組合的數量可能會提升幾個量級。另外,多肽藥物的開發,還沒有形成很好的發現路徑和靶點設計方法,篩選難度大。在藥物發現的過程中,大分子藥物是通過抗原表達得到抗體分子,小分子藥物則是建立化合物庫進行篩選。但是在全球范圍內,多肽分子還沒有建立完整有效的化合物實體庫。尤其是長鏈多肽,建立化合物庫難度極大,難以有針對性地進行靶點篩選。
其次,多肽藥物合成不易。多肽藥物的合成要比小分子藥物復雜很多,需要考慮質量控制、成本控制和產能,當前單一的固相合成達不到產能和成本控制要求。而且,多肽藥物的結構復雜,在整個工藝流程中,多肽雜質控制是一大難點。不同于小分子藥物的純度可以達到98.5%以上,多肽藥物的純度只能做到93%~94%,且雜質種類繁多,質量標準制定非常復雜。通常,在小分子創新藥企業中,如果從事工藝開發和分析的人員比例是1∶1,多肽分析由于挑戰很大,這個比例要擴大到1∶2,甚至1∶3。此外,多肽合成試劑是在構建酰胺鍵時發揮重要作用的專用化學試劑,其對于提高酰胺鍵合成效率、產品純度和產物收率均有重要作用。多肽合成試劑根據性能又可分為縮合試劑、保護試劑和手性消旋抑制試劑。而在多肽藥物合成過程中,需要使用的保護試劑種類繁多,傳統的保護試劑面臨環保問題,需要嘗試使用新型保護劑。
另外,多肽生產工藝放大較難。產能是限制多肽銷售放量的關鍵因素之一,多肽藥物的研發工藝和規模化生產存在較高的壁壘。例如,小分子藥物使用傳統的反應裝置,可以達到數千到數萬升產能。但多肽藥物在傳統的生產工藝下,最多能做到2000升至3000升的產能,這成為制約GLP-1藥物大規模生產的主要因素。
產業鏈進入快速發展期
國內多肽創新應把握機遇
近年來,GLP-1藥物發展迅速,以司美格魯肽、替爾泊肽為代表的重磅單品頻出,重點布局2型糖尿病、肥胖等患者基數較大的慢性病領域,全球年銷售額快速攀升,也吸引更多企業布局GLP-1藥物管線。據藥智數據,截至今年2月18日,全球GLP-1靶點在研管線有220項,涉及154家企業,涵蓋107個適應證。隨著下游市場的快速放量,藥企對多肽產能以及上游原材料的需求大幅提升。今年初,諾和諾德以165億美元收購CDMO臨床試驗供應服務商Catalent,旨在盡快緩解司美格魯肽產能瓶頸。今年5月,禮來宣布將追加53億美元投資美國印第安納州Lebanon生產基地,以提高替爾泊肽原料藥產能;疊加此前的37億美元投資,禮來對該生產基地的投資總額將達到90億美元。
在我國,多肽創新剛開始興起。創新多肽藥物以進口為主,即便是生物類似藥,也僅占比27.8%,國產原研創新多肽藥物則只占比15.9%。因此,現階段國內多肽創新產業鏈的構建,一是要提升產能,二是要建立多肽創新藥早期開發平臺。
產能方面,上游的專業原料廠商和中下游的多肽CDMO陸續發力。“實際上,在GLP-1藥物上游的樹脂、保護氨基酸等領域,國內企業都非常有競爭力,在全球市場占比很高。”泰和偉業董事長助理、副總經理萬偉表示,但總體而言,多肽藥企、多肽CDMO現階段的產能擴展仍然面臨痛點。一方面,GLP-1藥物大單品快速迭代,將推動下游多肽藥物市場規模持續擴增。但多肽藥物產能構建周期較長,終端產品品類繁多,短期內很難擴容。另一方面,當前多種多肽劑型的生產工藝還不成熟,大量生產環節有待探索和驗證。有企業嘗試用合成生物學的方法來提高多肽生產效率,但由于GLP-1藥物的制備涉及修飾,可能引入雜質,分離、純化的難度較大,合成生物學的路徑也還在探索中。未來,優質的供應商有望憑借自身較強的開發能力以及高性能產品獲得更多訂單,在多肽產業快速發展期脫穎而出。
早期開發平臺方面,一些企業正嘗試構建長鏈分子庫,來賦能多肽藥物創新;也有企業借助合成生物學,在天然酶技術上進行改善,來搭建多肽分子庫,滿足市場需求;還有企業嘗試用AI的方式來構建多肽分子庫,加速靶點的篩選,解決多肽的發現問題。
誠然,GLP-1藥物的大火把多肽藥物送上了創新的快車道,賣水人也賺到了錢。但全球多肽藥物創新,還有很長的路要走。(作者單位:動脈網)
(責任編輯:劉思慧)
右鍵點擊另存二維碼!
交易估值不斷攀升?腫瘤領域合作占比四成 ——2023年全球醫藥市場交易情況回顧
2023年,生命科學領域的交易活動繼續放緩。在全球宏觀經濟動蕩、通脹上升、監管審查嚴格等因素影響下,這一年的收并購、授權許可以及合作研發交易達成遇阻。根據IQVIAPharmaDeals數據庫公開披露... 2024-07-05 09:32
重磅單品頻出?百億資金涌入? 多肽產業鏈投資價值凸顯
批以來,國內一級市場上的多肽藥物投資熱度驟增,百億資金涌入該賽道,推動GLP-1相關管線開發進入白熱化競爭階段的同時,也帶火了整個產業鏈。藥企紛紛嘗試使用藥物偶聯、AI制藥、合成生物學等... 2024-06-28 14:31互聯網新聞信息服務許可證10120170033
網絡出版服務許可證(京)字082號
?京公網安備 11010802023089號 京ICP備17013160號-1
《中國醫藥報》社有限公司 中國食品藥品網版權所有