深化“證照分離”改革,四川省藥監局出大招了
中國食品藥品網訊(記者王澤議) 取消藥品委托生產審批、藥品零售企業籌建審批,在自貿區內試點取消醫療機構使用放射性藥品(一、二類)許可……近日,四川省藥品監督管理局發布關于落實“證照分離”改革任務的通知,明確了四川省深化藥品監管領域“證照分離”改革的幾項措施。
一是實行涉企經營許可事項清單管理。自2021年7月1日起,在全省范圍內實施藥品監管領域涉企經營許可事項全覆蓋清單管理,對國務院公布“證照分離”改革事項清單中涉及藥品監管領域的25項中央層面設定的涉企經營許可事項和中央層面設定的在自由貿易試驗區(以下簡稱自貿區)進一步加大改革力度的4項事項全部納入清單管理。按照直接取消審批、審批改為備案、實行告知承諾、優化審批服務等4種方式分類推進審批制度改革。通知要求,省內各級藥品監管部門要嚴格落實清單管理制度,清單之外一律不得限制企業進入藥品行業開展經營。
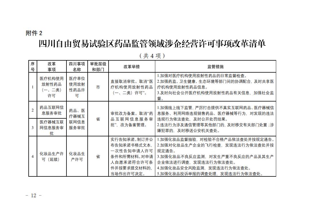
二是分類推進審批制度改革。其中,3項審批事項直接取消:取消藥品委托生產審批、藥品零售企業籌建審批;繼續執行取消藥品批發企業籌建審批事項。在自貿區內試點取消醫療機構使用放射性藥品(一、二類)許可,自貿區內醫療機構符合《放射性藥品管理辦法》規定相關條件后,無需申報即可使用一、二類放射性藥品。2項由審批改為備案:在自貿區內試點對藥品互聯網信息服務審批、醫療器械互聯網信息服務審批2項涉企經營事項,由審批改為備案。申請人按規定提交備案材料的,當場辦理備案手續。申請人完成備案手續即可開展經營。對4項事項實行告知承諾辦理:在全省范圍內對藥品互聯網信息服務審批、醫療器械互聯網信息服務審批和醫療機構使用放射性藥品(一、二類)許可3項事項,實行告知承諾辦理。在自貿區內試點對化妝品生產許可(延續)1項事項實行告知承諾辦理。四川省藥監局將統一制訂并公布告知承諾書格式文本,一次性告知申請人許可條件、監管措施以及違反承諾的后果。申請人自愿承諾符合許可條件并按要求提交申請材料的,當場作出許可決定。此外,還將對20項審批服務進行優化:在全省范圍內對藥品生產企業許可、藥品批發企業許可等事項采取精簡審批材料、壓縮審批時限、加大現場辦結力度、優化現場檢查、推進全程網辦等措施,不斷優化審批服務,提高審批效率。
三是推進電子證照歸集運用。通知要求,強化電子證照信息跨層級、跨地域、跨部門共享,2021年10月20日前,按照誰審批,誰負責的原則,對放射性藥品使用許可證、醫療機構制劑許可證、藥品經營許可證、互聯網藥品信息服務資格證書等使用省一體化政務服務平臺、省藥監局統建或自建審批系統辦理并生成的證照,實現證照電子化,全量歸集到省一體化政務服務平臺,并實時歸集新生成證照;加強電子證照運用,實現跨地域、跨部門互認互信,在政務服務、商業活動等場景普遍推廣企業電子亮照亮證。以后凡是通過電子證照可以獲取的信息,一律不再要求企業提供相應材料。
通知強調要強化事中事后監管。各級監督部門要明確監管責任,落實放管結合、并重要求,按照“誰審批、誰監管,誰主管、誰監管”原則以及部門三定方案的規定,切實履行監管職責,堅決糾正“以批代管”“不批不管”問題,防止出現監管真空。要落實“四個最嚴”要求,充分運用檢查、檢驗、監測等手段,加強藥品全過程、全生命周期監管,依法查處虛假承諾、非法經營等違法違規行為,督促企業持續依法合規經營。要發揮信用監管的基礎性作用,加快推動藥品監管信用賦能,強化對企業履行承諾情況的檢查,充分運用信息公示、失信懲戒、風險分類管理等信用管理手段支撐監管。
附件:1.全省藥品監管領域涉企經營許可事項改革清單
2.四川自由貿易試驗區藥品監管領域涉企經營許可事項改革清單







(責任編輯:張可欣)
右鍵點擊另存二維碼!